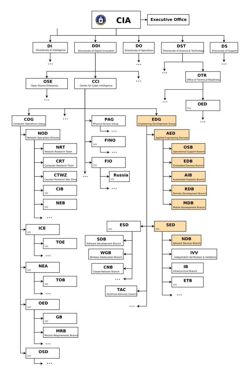
“I will splinter the CIA into a thousand pieces and scatter it into the winds.” — John F. Kennedy Tuesday, March 7, 2017—Wikileaks has exposed the in a new release code named “Vault7”. The first part of the release, “Year Zero”, is the first part in a series of forthcoming leaks. The “Year Zero” release contains 8,761 documents and files proving beyond a reasonable doubt the technical hacking capabilities of the CIA. This includes over 5,000 hackers working for the CIA around the world potentially spying on everyone, potentially even the Trump administration. hacking and technical capabilities of the CIA Deep State The “Year Zero” leak establishes that the CIA has hacking capabilities above and beyond that of the NSA, potentially dwarfing the Edward Snowden leaks and revelations. The most alarming of these new revelations include the CIA’s ability to turn any device into a surveillance device including Windows computers, Macs, Linux, iPhone, Android, video game consoles, routers, and Smart TVs. The CIA even has the ability to hack cars, trucks, and airplanes which can potentially be used as a form of covert assassination. What was once conspiracy is now fact, as it appears the CIA has essentially developed their own NSA without the oversight. Under the Center for Cyber Intelligence (CCI), over 5,000 hackers have produced more than a thousand hacking systems, trojans, viruses, and other “weaponized” malware targeting everything from anti-virus software to commonly used consumer devices. This includes malware which makes it look like it was planted by a foreign government or hacker. This includes Russia, essentially proving the CIA has the ability to plant evidence to make it look like Russian hackers were the culprits. This potentially disrupts and discredits the entire Russia hacking narrative being pushed by the media. This new Vault7 leak also gives credence to Donald Trump’s recent claims that Trump Tower was potentially illegally “wiretapped” during the 2016 election. What we know from Vault7, Year Zero so far: The CIA has capabilities beyond the NSA, with over 5,000 hackers and agents working for them around the world with no checks and balances. The CIA can turn most consumer electronics with a microphone into a listening device potentially without a warrant or court order. The CIA is responsible for thousands of pieces of malware, and have backdoors and zero-day access to most major computer systems such as Mac, Linux, and Windows as well as mobile operating systems such as the iPhone and Android. The CIA can fake the fingerprint origin of a hack to make it look like it came from a foreign agent hacker or country. Under Obama, the CIA built the most powerful cyber attack arsenal of malware costing the American tax payers over $100 billion+, and lost most of it for free on the darknet. The CIA has lost control of its hacking tools. They are not classified or copyrighted to prevent the public from knowing about them and they have been leaked. They are potentially available on the darknet and can be used by any hacker, against anyone. The CIA can hack modern cars and trucks to kill or injure drivers without detection. The CIA can also potentially bring down or remote control airplanes. The CIA developed a tool to make Android phones spy on WiFi networks around them. The CIA can bypass encrypted messaging applications including WhatsApp, Signal, Telegram, and Wiebo. Meaning if you use these apps the CIA can still read your messages by hacking your phone OS instead. The CIA has real-time analysis of all conversations on Skype. The CIA has developed tools to hack Apple’s iTunes. The CIA can bypass most anti-virus software, including NSA grade anti-virus software. The CIA can hack computers using vulnerabilities in the VLC video player. The CIA operates in Europe out of the Frankfurt consulate to spy on Europe and other countries. The CIA can evade existing forensic tools and capabilities. The CIA dramatically increases proliferation risks. Their hacking capabilities will lead to escalation by hacking groups and foreign governments. The CIA is massive, and consists of dozens of divisions and sub-agencies.