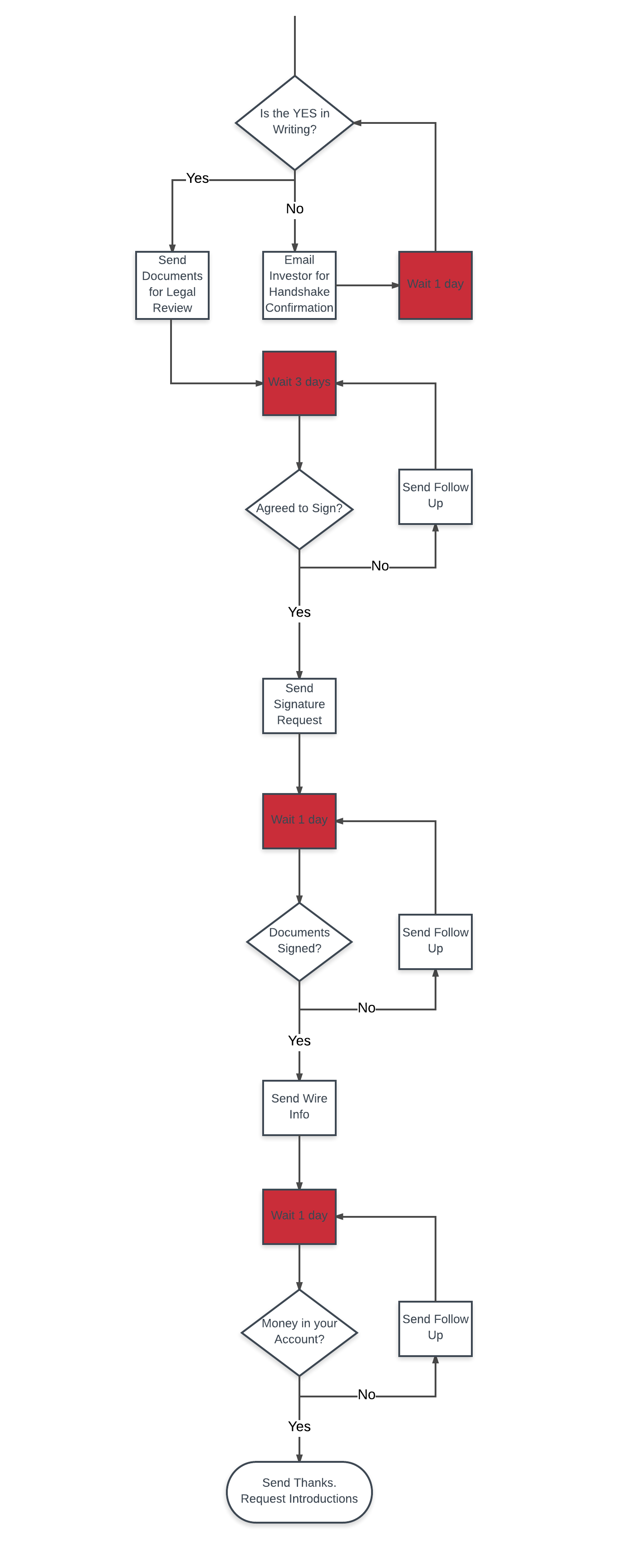
A lot of fundraising rounds fall apart during closing. Most of these collapses can be avoided by correctly handling investor communication after they verbally commit to invest. Here are the steps to make sure every yes becomes a check. — First and foremost, you must get the YES in writing. Waste no time in emailing the investor to confirm the investment’s basic terms: 1. Email Handshake Hi Dan,Great chatting today. As discussed, please reply “yes” to confirm you’ll be investing $50k in Hooli at a $5M cap? Until an investor is willing to do this, you can’t assume it’s a real commitment. Any investor that actually wants to invest should reply immediately, so don’t hesitate to follow up every 1–2 business days if you don’t get a response. — With written confirmation in hand, promptly send over the investor documents for the round. Legal review can take anything from a few days to weeks. However, as I’ve explained before, can significantly reduce the time and expense needed to get agreement. This time, follow up every 3 days, however, if the process takes more than a week, get an in-person meeting to maintain the sense of urgency. 2. Expedite Documents Review using standard documentation — Once legal review is complete, you should send over the final documents for e-signature right away, with your signatures already included. If the investor doesn’t sign immediately, you should follow up every day to find out why they’re delayed. With all documents signed, you can send the wire transfer information. Once again, you should follow up each day until you get confirmation the wire has been executed. 3. Signing and Wiring — When the money has hit your bank account, and absolutely not before, you can ask the new investor for introductions. Go through their online networks and . This is one of the best channels for finding potential investors as there can be no better endorsement than “I just invested myself”. 4. New Investor = New Leads send them your list of potential introductions It is often tempting to take these kind of introductions from investors who are still deciding, not yet closed or may have even said ‘no’. This is extremely dangerous, as investors move as a herd and one could negatively influence the opinion of another, killing your chance of getting a ‘yes’. Don’t be afraid to push investors who have committed. A verbal commitment is a great distance from real cash and you’ll need to use the right tactics to ensure each agreement becomes money in the bank. Flowchart Here is a flowchart detailing the complete process: Investor YES to Cash in Hand Flowchart Thanks to Kaego Rust for reading drafts of this.