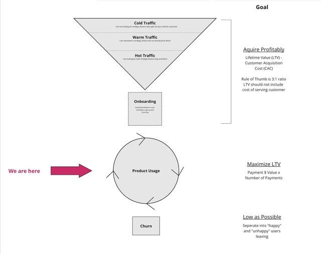
Plenty of great products end up dying or getting sold for parts because they never figure out how to make money. In this post, we will talk about extending the LTV of your users. The vast majority of time and energy I have seen inside a company is spent acquiring more users and trying to get the CAC as low as possible while scaling. However, what really makes a company sustainable is how well you monetize and retain those users. I'll be talking primarily about ways to do this through monetization and also a few thoughts on product development. As I mentioned in a previous post, whatever problem you attempt to solve for a user has a certain "natural" frequency and duration. You should be trying to get as many of your users to that usage pattern as possible, but getting users past that will be tough. Besides doing everything mentioned in part 2, payment processing tips especially, you can move onto these levers. MONETIZATION LEVERS MONETIZATION LEVERS Here is what I have seen work well in my direct experience. Not all of these are a good fit for all products, but they are generally the right move if you can pull them off. Drive more annual plan purchases Drive more annual plan purchases For paid products, one of, if not the most significant overall drivers of LTV will be the initial plan users select when they sign up for paid. If most users are with you for under a year, you should use every trick in the book to get them on an annual plan. What we call "plan mix" is the equivalent of the Average Basket Size in e-commerce. It's one of the few tides that lift all boats in the subscription world. Getting users on an annual plan allows you to collect more money upfront, increase the LTV if you price it correctly, and make users more psychologically committed to the product. Also, you can assume many of those annual plan users will renew for a second year. The best trick I have found is "downward sloping pricing," which means exaggerating the difference between the monthly and annual plan prices so that the annual plan is the best option. At Codecademy, we had a price package where the monthly plan was $19.99, and the annual plan (per month) was $15.99. We ran a pricing test and changed the monthly plan to $39.99 and the annual plan to $19.99 monthly. This shifted a considerable amount of users over to the annual plan upfront and was one of the most successful things we ever did. You can look at the pricing page of any mature subscription product and guess how long their user sticks around by looking at the ratio of the prices. Headspace charges: $69.99 total for an annual plan $155.88 total if paid monthly $69.99 total for an annual plan $155.88 total if paid monthly This is a ratio of 0.45, making me think that their average user stays around for 3ish months, and they can get an additional one month + the renewal for annual plan users by deeply discounting the annual plan. If you don't see an annual plan, you can safely assume that most of their users last longer than a year (think cellphone plans, cable TV, Netflix, Amazon Prime, etc). That said, most use cases for consumer products today will have a lifecycle of under a year. Other small tricks that work here are things like: Defaulting selection to the annual plan Calling out discounts, I have seen more success with using $ amounts and not % if the amount saved is over $100 Listing the most expensive-looking number on the page (i.e., the monthly plan price) on the left so that the eye reads it first. Defaulting selection to the annual plan Calling out discounts, I have seen more success with using $ amounts and not % if the amount saved is over $100 Listing the most expensive-looking number on the page (i.e., the monthly plan price) on the left so that the eye reads it first. Pushing Successful Monthly Users to Upgrade to Annual Plans Pushing Successful Monthly Users to Upgrade to Annual Plans The majority of monthly plan users will stay monthly. However, a percentage could be nudged to the annual plan and allow you to reap all of the benefits of longer-term subscriptions. This is likely a small money driver, but you can find cheap ways of testing this (such as in lifecycle emails) that are always on and allow you to get good ROI from this work. Ideally, you can find a time in the user lifecycle right after they had a great moment and then use that positive momentum to tell them how much they could save in an annual plan. They will likely convert for the savings if they enjoy the product. The cheapest way of building this is typically via an automated email that you can put some business rules around (e.g., the user is 30 days old and has logged in x times). A more mature solution is to show this in the product itself and try to time it with a great moment in the user experience. Correctly Timing a Discounted Push to Annual Plans Correctly Timing a Discounted Push to Annual Plans This is a variant of the above. You can get more aggressive with discounts on longer-term plans the closer they get to the average churn point. If you have users who typically last for five months, around month 3, can you sell them into a discounted 6-month or 12-month plan? There is likely a point of no return where users stop paying attention to your product and will no longer be reading your emails or convinced by this promotion, but you should try to sell right up to that point. Turning Off Email Receipts for Monthly Plans Turning Off Email Receipts for Monthly Plans While sending email receipts is a good practice, I would argue that it's not industry standard to send monthly transaction receipts for products that your user wouldn't consider "expensive." Spotify doesn't do this, Netflix doesn't do this, and Amazon Prime doesn't do this. There is a reason. Receipts function as little nudges for people who have stopped using your product and are meaning to cancel. Make sure you're pairing this with a generous refund policy for users who reach out to cancel and get a refund. You want to avoid taking brand damage here. I'd suggest keeping receipts on for the longer-term plans as the dollar amount is much higher and also refunding generously. There is kind of a fine line to walk here, similar to your cancellation flow, but turning receipts off can be an easy If you are going to keep them on, then definitely don't link right to your accounts pages to cancel Upselling additional tiers of service or products Upselling additional tiers of service or products This is the best long-term strategy but also the one that contains the most development risk, so I would exhaust all of the other options below before starting here. A note of caution is that starting a new thing always seems easier and super appealing instead of making tons of small optimizations to your main thing. Magically your new thing will fix all of the existing problems of your old things. However, this is almost never true. Your new thing will have a totally new set of problems that you didn't conceive of and almost always be: More expensive than you thought Harder than you thought Longer to launch than you wanted Not as effective as you projected More expensive than you thought Harder than you thought Longer to launch than you wanted Not as effective as you projected That said, once you can create a higher tier or service based on an additional need. I'd suggest starting with things like priority customer support, especially for B2B clients, that add less complexity to a product than new features. PRODUCT LEVERS PRODUCT LEVERS Outside of all the monetization best practices, the main thing that will drive the LTV of your product is just how good the product itself is. I won't go into the concepts of finding product market fit here and scaling it here, as that is the core job of the company. If you picture the "happy" path for your users, ensure this loop is as smooth and seamless as possible. Find all the edge cases where things break, get confusing, take too long, hit dead ends, etc. Quality takes a long time but is the main thing that matters. This polishing process effectively never ends and will drive your LTV over time. One of the stories that stuck with me from my time at Uber is the differing impact of defects on drivers and riders. I am making the exact number up, but Uber generally has 99%+ defect-free rates. This means that riders might have one or two issues per year, which is more than acceptable. However, for drivers who are on the app all the time, this means they will have 1-2 issues per week. This is not acceptable. Clearing these issues is core to driver happiness and retention. I hope that helps; feel free to drop any questions below, especially for anything confusing. Conclusion Conclusion LTV is the land of incremental wins. They take a while to see the impact of, but its a place where every little gain helps lift all the other areas of the business.