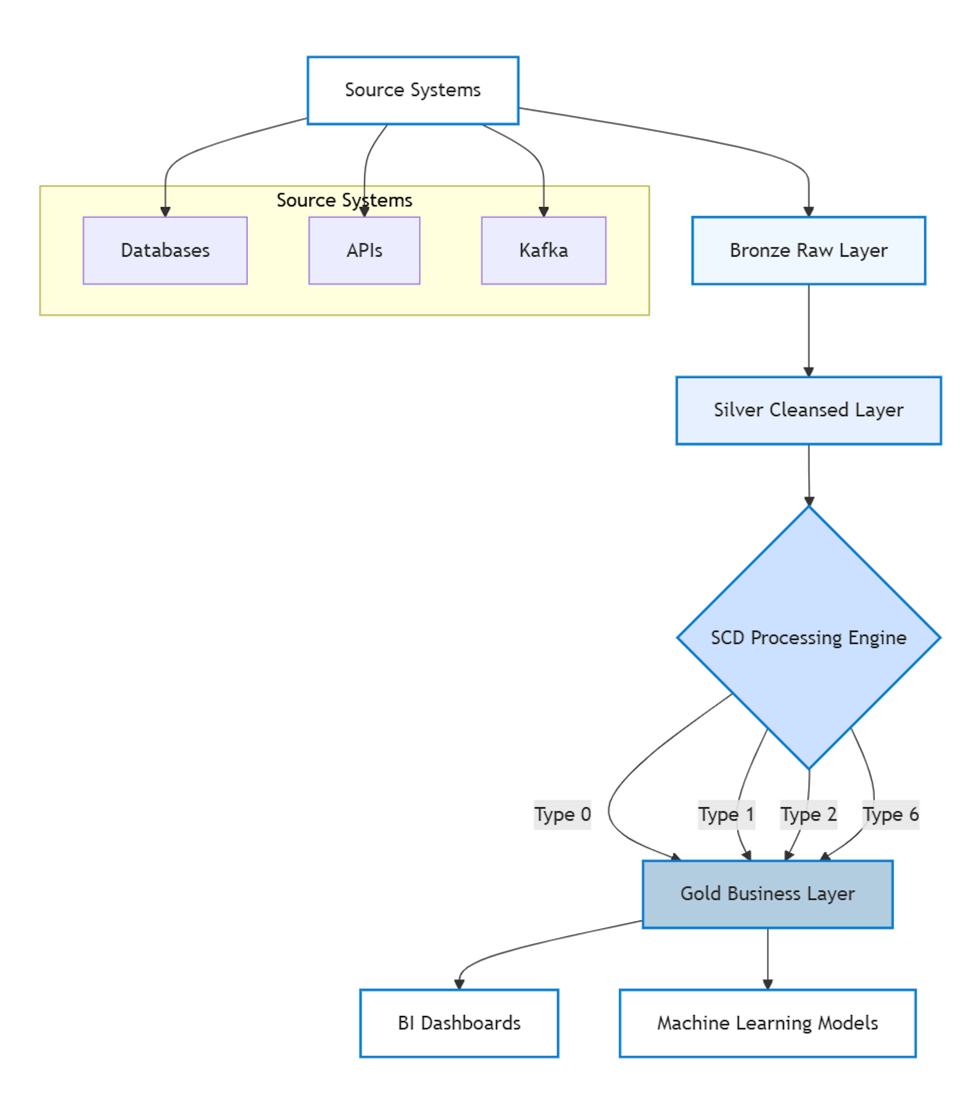
Modern analytics systems rely on tracking how business entities change over time. Whether you manage customer profiles, product catalogs, employee data, or subscription plans — dimensions evolve, and your data engineering pipelines must preserve history correctly. If your data platform overwrites old values blindly, you lose history—and downstream analytics such as compliance reports, churn analysis, and ML training suffer dramatically. change over time dimensions evolve you lose history This is where Slowly Changing Dimensions (SCDs) become essential. Slowly Changing Dimensions (SCDs) Apache Spark and Databricks enable scalable and fully automated SCD handling for billions of records. What is an SCD? What is an SCD? A Slowly Changing Dimension stores master data that changes infrequently, such as: master data that changes infrequentl Customer Name, City, Phone Product Category, Brand Employee Designation Store Location Customer Name, City, Phone Product Category, Brand Employee Designation Store Location The challenge:Some attributes needoverwriting, some need history, and some require partial history. overwriting history partial history Real–World Business Story (Used Throughout This Blog) Real–World Business Story (Used Throughout This Blog) A company maintains a Customer Dimension with these columns Column Meaning customer_id Natural key name Customer full name city Location segment Gold/Silver/Bronze valid_from Effective start date valid_to Effective end date is_current Whether row is active Column Meaning customer_id Natural key name Customer full name city Location segment Gold/Silver/Bronze valid_from Effective start date valid_to Effective end date is_current Whether row is active Column Meaning Column Column Column Meaning Meaning Meaning customer_id Natural key customer_id customer_id Natural key Natural key name Customer full name name name Customer full name Customer full name city Location city city Location Location segment Gold/Silver/Bronze segment segment Gold/Silver/Bronze Gold/Silver/Bronze valid_from Effective start date valid_from valid_from Effective start date Effective start date valid_to Effective end date valid_to valid_to Effective end date Effective end date is_current Whether row is active is_current is_current Whether row is active Whether row is active We will track this customer customer_id name city segment 101 John Deo Mumbai Gold customer_id name city segment 101 John Deo Mumbai Gold customer_id name city segment customer_id customer_id customer_id name name name city city city segment segment segment 101 John Deo Mumbai Gold 101 101 John Deo John Deo Mumbai Mumbai Gold Gold Now imagine your customer updates flowing in every hour, city changes, segment upgrades, name corrections. This is exactly the kind of real-world churn SCDs are designed to handle. And then changes occur over months: City changes → "John moves to Delhi" Segment changes → "John becomes Platinum" Name correction → "Jhon Deo corrected to John Deo" City changes → "John moves to Delhi" "John moves to Delhi" Segment changes → "John becomes Platinum" "John becomes Platinum" Name correction → "Jhon Deo corrected to John Deo" "Jhon Deo corrected to John Deo" We will see how each SCD Type handles these changes. Here’s where most engineers get tripped up: understanding SCDs is simple, but implementing them efficiently in Spark is a whole different challenge. SCD in Spark — Challenges SCD in Spark — Challenges Here’s the catch: Spark is distributed, stateless, and doesn’t update records the way traditional ETL tools do. Unlike traditional ETL tools (Informatica, SSIS), Spark is: distributed stateless append-optimized built for batch + streaming distributed stateless append-optimized built for batch + streaming This means you must manage: record comparison surrogate keys versioning window logic updates + inserts record comparison surrogate keys versioning window logic updates + inserts Modern platforms like Delta Lake make SCDs extremely efficient. Delta Lake SCD Type-0 (Passive) — “Do Nothing” SCD Type-0 (Passive) — “Do Nothing” Definition Definition Do not update anything.Incoming changes are ignored. Never change the value.Used for immutable fields (DOB, SSN). Business Use Case Business Use Case Regulatory historical tables Immutable ledger “Snapshot at signup time” attributes Regulatory historical tables Immutable ledger “Snapshot at signup time” attributes Example Example Incoming change: Incoming change: customer_id name city segment 101 John Deo Delhi Gold customer_id name city segment 101 John Deo Delhi Gold customer_id name city segment customer_id customer_id customer_id name name name city city city segment segment segment 101 John Deo Delhi Gold 101 101 John Deo John Deo Delhi Delhi Gold Gold Output (No change) Output (No change) customer_id name city segment 101 John Deo Mumbai Gold customer_id name city segment 101 John Deo Mumbai Gold customer_id name city segment customer_id customer_id customer_id name name name city city city segment segment segment 101 John Deo Mumbai Gold 101 101 John Deo John Deo Mumbai Mumbai Gold Gold PySpark Code PySpark Code # Type 0 → Do nothing final_df = dim_df # Type 0 → Do nothing final_df = dim_df SCD Type-1 — Overwrite (No History) SCD Type-1 — Overwrite (No History) Definition Definition Latest value overwrites existing record \ History is NOT preserved. Update the dimension record in place.No history. SCD Type-1 means overwrite old values. \ No history is kept. Used when: Only latest value matters No need to track previous versions Only latest value matters No need to track previous versions Examples Examples Customer phone number Address Product description Email ID Customer phone number Address Product description Email ID Use Case Use Case Fix spelling mistakes Non-critical fields (email, phone) Data quality corrections Fix spelling mistakes Non-critical fields (email, phone) Data quality corrections Example Example Incoming change: John moves from Mumbai → Delhi Before Before customer_id name city 101 John Deo Mumbai customer_id name city 101 John Deo Mumbai customer_id name city customer_id customer_id customer_id name name name city city city 101 John Deo Mumbai 101 101 John Deo John Deo Mumbai Mumbai After (Type-1) After (Type-1) customer_id name city 101 John Deo Mumbai customer_id name city 101 John Deo Mumbai customer_id name city customer_id customer_id customer_id name name name city city city 101 John Deo Mumbai 101 101 John Deo John Deo Mumbai Mumbai PySpark Code PySpark Code final_df = dim_df.alias("d") \ .join(stg_df.alias("s"), "customer_id", "left") \ .select( "customer_id", F.coalesce("s.name", "d.name").alias("name"), F.coalesce("s.city", "d.city").alias("city") ) final_df = dim_df.alias("d") \ .join(stg_df.alias("s"), "customer_id", "left") \ .select( "customer_id", F.coalesce("s.name", "d.name").alias("name"), F.coalesce("s.city", "d.city").alias("city") ) SCD Type-2 — Full History (Historical Tracking) SCD Type-2 — Full History (Historical Tracking) Definition Definition Create a new rowwhen an attribute changes.Mark the previous row as expired. new row Columns Used Columns Used valid_from valid_to is_current valid_from valid_to is_current Use Case Use Case Customer moves to new city Salary change Product price change Store relocation Customer moves to new city Salary change Product price change Store relocation Example — John moves from Mumbai → Delhi Example — John moves from Mumbai → Delhi Stage incoming change Stage incoming change customer_id name city 101 John Deo Delhi customer_id name city 101 John Deo Delhi customer_id name city customer_id customer_id customer_id name name name city city city 101 John Deo Delhi 101 101 John Deo John Deo Delhi Delhi Current Dimension Current Dimension cust_id city valid_from valid_to is_current 101 Mumbai 2024-01-01 9999-12-31 1 cust_id city valid_from valid_to is_current 101 Mumbai 2024-01-01 9999-12-31 1 cust_id city valid_from valid_to is_current cust_id cust_id cust_id city city city valid_from valid_from valid_from valid_to valid_to valid_to is_current is_current is_current 101 Mumbai 2024-01-01 9999-12-31 1 101 101 Mumbai Mumbai 2024-01-01 2024-01-01 9999-12-31 9999-12-31 1 1 Type-2 Output Type-2 Output cust_id city valid_from valid_to is_current 101 Mumbai 2024-01-01 2024-03-10 0 101 Delhi 2024-03-10 9999-12-31 1 cust_id city valid_from valid_to is_current 101 Mumbai 2024-01-01 2024-03-10 0 101 Delhi 2024-03-10 9999-12-31 1 cust_id city valid_from valid_to is_current cust_id cust_id cust_id city city city valid_from valid_from valid_from valid_to valid_to valid_to is_current is_current is_current 101 Mumbai 2024-01-01 2024-03-10 0 101 101 Mumbai Mumbai 2024-01-01 2024-01-01 2024-03-10 2024-03-10 0 0 101 Delhi 2024-03-10 9999-12-31 1 101 101 Delhi Delhi 2024-03-10 2024-03-10 9999-12-31 9999-12-31 1 1 SAMPLE_TYPE-2 SAMPLE_TYPE-2 from pyspark.sql import SparkSession, functions as F from pyspark.sql.types import IntegerType curr = spark.read.option("header",True).csv("/FileStore/test/customers_current.csv") upd = spark.read.option("header",True).csv("/FileStore/test/customers_updates.csv") print("=== CURRENT DIMENSION (before) ===") curr.show(truncate=False) print("=== INCOMING UPDATES ===") upd.show(truncate=False) # Convert schemas curr2 = curr.select( F.col("customer_id").cast(IntegerType()).alias("customer_id"), F.col("name"), F.col("city"), F.col("segment"), F.to_date(F.col("valid_from"), "M/d/yyyy").alias("valid_from"), F.to_date(F.col("valid_to"), "M/d/yyyy").alias("valid_to"), F.col("is_current") ) upd2 = upd.select( F.col("customer_id").cast(IntegerType()).alias("customer_id"), F.col("name"), F.col("city"), F.col("segment"), F.to_date(F.col("updated_at"), "M/d/yyyy").alias("updated_at") ) # For demo, compute expired + new rows today = F.current_date() curr_active = curr2.filter(F.col("is_current")== "1") expired = curr_active.alias("c").join(upd2.alias("u"), "customer_id", "inner") \ .select("c.customer_id","c.name","c.city","c.segment",F.col("c.valid_from"),today.alias("valid_to"),F.lit("0").alias("is_current")) print("=== EXPIRED ROWS ===") expired.show(truncate=False) new_rows = upd2.select( F.col("customer_id"), F.col("name"), F.col("city"), F.col("segment"), today.alias("valid_from"), F.lit("9999-12-31").alias("valid_to"), F.lit("1").alias("is_current") ) print("=== NEW ROWS ===") new_rows.show(truncate=False) final = curr2.filter(F.col("is_current") != "1").unionByName(expired).unionByName(new_rows) print("=== FINAL SIMULATED DIMENSION ===") final.show(truncate=False) from pyspark.sql import SparkSession, functions as F from pyspark.sql.types import IntegerType curr = spark.read.option("header",True).csv("/FileStore/test/customers_current.csv") upd = spark.read.option("header",True).csv("/FileStore/test/customers_updates.csv") print("=== CURRENT DIMENSION (before) ===") curr.show(truncate=False) print("=== INCOMING UPDATES ===") upd.show(truncate=False) # Convert schemas curr2 = curr.select( F.col("customer_id").cast(IntegerType()).alias("customer_id"), F.col("name"), F.col("city"), F.col("segment"), F.to_date(F.col("valid_from"), "M/d/yyyy").alias("valid_from"), F.to_date(F.col("valid_to"), "M/d/yyyy").alias("valid_to"), F.col("is_current") ) upd2 = upd.select( F.col("customer_id").cast(IntegerType()).alias("customer_id"), F.col("name"), F.col("city"), F.col("segment"), F.to_date(F.col("updated_at"), "M/d/yyyy").alias("updated_at") ) # For demo, compute expired + new rows today = F.current_date() curr_active = curr2.filter(F.col("is_current")== "1") expired = curr_active.alias("c").join(upd2.alias("u"), "customer_id", "inner") \ .select("c.customer_id","c.name","c.city","c.segment",F.col("c.valid_from"),today.alias("valid_to"),F.lit("0").alias("is_current")) print("=== EXPIRED ROWS ===") expired.show(truncate=False) new_rows = upd2.select( F.col("customer_id"), F.col("name"), F.col("city"), F.col("segment"), today.alias("valid_from"), F.lit("9999-12-31").alias("valid_to"), F.lit("1").alias("is_current") ) print("=== NEW ROWS ===") new_rows.show(truncate=False) final = curr2.filter(F.col("is_current") != "1").unionByName(expired).unionByName(new_rows) print("=== FINAL SIMULATED DIMENSION ===") final.show(truncate=False) **OUTPUT \ PySpark (Delta Lake Merge PySpark (Delta Lake Merge from delta.tables import DeltaTable from pyspark.sql import functions as F delta_dim = DeltaTable.forPath(spark, "/mnt/dim_customer") # Close old rows delta_dim.alias("t").merge( stg_df.alias("s"), "t.customer_id = s.customer_id AND t.is_current = 1 AND (t.city <> s.city OR t.segment <> s.segment)" ).whenMatchedUpdate(set={ "valid_to": F.current_date(), "is_current": "0" }).execute() # Insert new rows delta_dim.alias("t").merge( stg_df.alias("s"), "t.customer_id = s.customer_id AND t.is_current = 1 AND (t.city <> s.city OR t.segment <> s.segment)" ).whenNotMatchedInsert(values={ "customer_id": "s.customer_id", "name": "s.name", "city": "s.city", "segment": "s.segment", "valid_from": F.current_date(), "valid_to": F.lit("9999-12-31"), "is_current": "1" }).execute() from delta.tables import DeltaTable from pyspark.sql import functions as F delta_dim = DeltaTable.forPath(spark, "/mnt/dim_customer") # Close old rows delta_dim.alias("t").merge( stg_df.alias("s"), "t.customer_id = s.customer_id AND t.is_current = 1 AND (t.city <> s.city OR t.segment <> s.segment)" ).whenMatchedUpdate(set={ "valid_to": F.current_date(), "is_current": "0" }).execute() # Insert new rows delta_dim.alias("t").merge( stg_df.alias("s"), "t.customer_id = s.customer_id AND t.is_current = 1 AND (t.city <> s.city OR t.segment <> s.segment)" ).whenNotMatchedInsert(values={ "customer_id": "s.customer_id", "name": "s.name", "city": "s.city", "segment": "s.segment", "valid_from": F.current_date(), "valid_to": F.lit("9999-12-31"), "is_current": "1" }).execute() SCD Type-3 — Store Previous Value (Limited History) SCD Type-3 — Store Previous Value (Limited History) Definition Definition Keep current and previous values only. current previous Use Case Use Case Keep previous and current city Track last job role change Last two subscription plans Keep previous and current city Track last job role change Last two subscription plans Example Example Incoming change: Mumbai → Delhi PySpark Code PySpark Code final_df = dim_df.join(stg_df, "customer_id") \ .select( "customer_id", stg_df.city.alias("city_current"), dim_df.city.alias("city_previous") ) final_df = dim_df.join(stg_df, "customer_id") \ .select( "customer_id", stg_df.city.alias("city_current"), dim_df.city.alias("city_previous") ) Output Output customer_id city_current city_previous 101 Delhi Mumbai customer_id city_current city_previous 101 Delhi Mumbai customer_id city_current city_previous customer_id customer_id customer_id city_current city_current city_current city_previous city_previous city_previous 101 Delhi Mumbai 101 101 Delhi Delhi Mumbai Mumbai SCD Type-4 — History Table + Current Table SCD Type-4 — History Table + Current Table Definition Definition Two tables: Dimension Current Table History Table Dimension Current Table Dimension Current Table History Table History Table Use Case Use Case Customer moves frequently Need long-term history Fact tables reference only current dimension Customer moves frequently Need long-term history Fact tables reference only current dimension Example Structure Example Structure dim_customer_current dim_customer_current customer_id name city 101 John Deo Delhi customer_id name city 101 John Deo Delhi customer_id name city customer_id customer_id customer_id name name name city city city 101 John Deo Delhi 101 101 John Deo John Deo Delhi Delhi dim_customer_history dim_customer_history customer_id name city changed_at 101 John Deo Mumbai 2024-03-10 customer_id name city changed_at 101 John Deo Mumbai 2024-03-10 customer_id name city changed_at customer_id customer_id customer_id name name name city city city changed_at changed_at changed_at 101 John Deo Mumbai 2024-03-10 101 101 John Deo John Deo Mumbai Mumbai 2024-03-10 2024-03-10 PySpark Code PySpark Code history_df = dim_current.join(stg_df, "customer_id") \ .filter(dim_current.city != stg_df.city) \ .select(dim_current["*"], F.current_timestamp().alias("changed_at")) dim_current = stg_df history_df = dim_current.join(stg_df, "customer_id") \ .filter(dim_current.city != stg_df.city) \ .select(dim_current["*"], F.current_timestamp().alias("changed_at")) dim_current = stg_df SCD Type-6 — Hybrid (1 + 2 + 3) SCD Type-6 — Hybrid (1 + 2 + 3) Definition Definition Combination of: Type-1 (overwrite current) Type-2 (full history) Type-3 (store previous value) Type-1 (overwrite current) Type-2 (full history) Type-3 (store previous value) Most commonly used in banking, telecom, and e-commerce. banking, telecom, and e-commerce. Example Example Customer moves Mumbai → Delhi Output Output id city city_prev valid_from valid_to is_current 101 Mumbai NULL 2024-01-01 2024-03-10 0 101 Delhi Mumbai 2024-03-10 9999-12-31 1 id city city_prev valid_from valid_to is_current 101 Mumbai NULL 2024-01-01 2024-03-10 0 101 Delhi Mumbai 2024-03-10 9999-12-31 1 id city city_prev valid_from valid_to is_current id id id city city city city_prev city_prev city_prev valid_from valid_from valid_from valid_to valid_to valid_to is_current is_current is_current 101 Mumbai NULL 2024-01-01 2024-03-10 0 101 101 Mumbai Mumbai NULL NULL 2024-01-01 2024-01-01 2024-03-10 2024-03-10 0 0 101 Delhi Mumbai 2024-03-10 9999-12-31 1 101 101 Delhi Delhi Mumbai Mumbai 2024-03-10 2024-03-10 9999-12-31 9999-12-31 1 1 PySpark Merge PySpark Merge delta_dim.alias("t").merge( stg.alias("s"), "t.customer_id = s.customer_id AND t.is_current = 1" ).whenMatchedUpdate( condition="t.city <> s.city", set={ "valid_to": F.current_date(), "is_current": "0" } ).whenNotMatchedInsert(values={ "customer_id": "s.customer_id", "city": "s.city", "city_prev": "t.city", "valid_from": F.current_date(), "valid_to": F.lit("9999-12-31"), "is_current": "1"}).execute() delta_dim.alias("t").merge( stg.alias("s"), "t.customer_id = s.customer_id AND t.is_current = 1" ).whenMatchedUpdate( condition="t.city <> s.city", set={ "valid_to": F.current_date(), "is_current": "0" } ).whenNotMatchedInsert(values={ "customer_id": "s.customer_id", "city": "s.city", "city_prev": "t.city", "valid_from": F.current_date(), "valid_to": F.lit("9999-12-31"), "is_current": "1"}).execute() **Databricks Production Architecture \ Final Summary Table (All SCD Types) Final Summary Table (All SCD Types) Type Description History? Use Case 0 No changes NO Immutable values 1 Overwrite NO Fixes, emails, metadata 2 Full history YES Customer moves, salary change 3 Limited history Partial Only previous value needed 4 History table Full Maintain separate history 6 Hybrid Full+Prev Telecom, Banking, E-commerce Type Description History? Use Case 0 No changes NO Immutable values 1 Overwrite NO Fixes, emails, metadata 2 Full history YES Customer moves, salary change 3 Limited history Partial Only previous value needed 4 History table Full Maintain separate history 6 Hybrid Full+Prev Telecom, Banking, E-commerce Type Description History? Use Case Type Type Type Description Description Description History? History? History? Use Case Use Case Use Case 0 No changes NO Immutable values 0 0 No changes No changes NO NO Immutable values Immutable values 1 Overwrite NO Fixes, emails, metadata 1 1 Overwrite Overwrite NO NO Fixes, emails, metadata Fixes, emails, metadata 2 Full history YES Customer moves, salary change 2 2 Full history Full history YES YES Customer moves, salary change Customer moves, salary change 3 Limited history Partial Only previous value needed 3 3 Limited history Limited history Partial Partial Only previous value needed Only previous value needed 4 History table Full Maintain separate history 4 4 History table History table Full Full Maintain separate history Maintain separate history 6 Hybrid Full+Prev Telecom, Banking, E-commerce 6 6 Hybrid Hybrid Full+Prev Full+Prev Telecom, Banking, E-commerce Telecom, Banking, E-commerce