3,580 reads
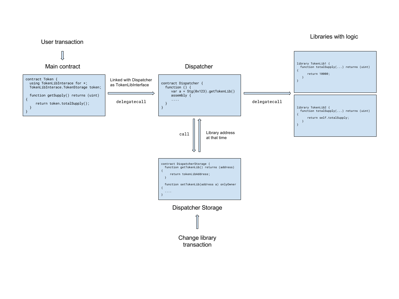
How to Write Upgradable (Versioned) Smart Contracts in Solidity?
by
December 14th, 2018
Audio Presented by
Entrepreneur | Co-founder @tbc_inc, an MIT CIC incubated startup | Speaker |https://vaibhavsaini.com
About Author
Entrepreneur | Co-founder @tbc_inc, an MIT CIC incubated startup | Speaker |https://vaibhavsaini.com
Comments
TOPICS
Related Stories
µRaiden: Micropayments for Ethereum
HackerNoon Writer
Sep 19, 2017
µRaiden: Micropayments for Ethereum
HackerNoon Writer
Sep 19, 2017
