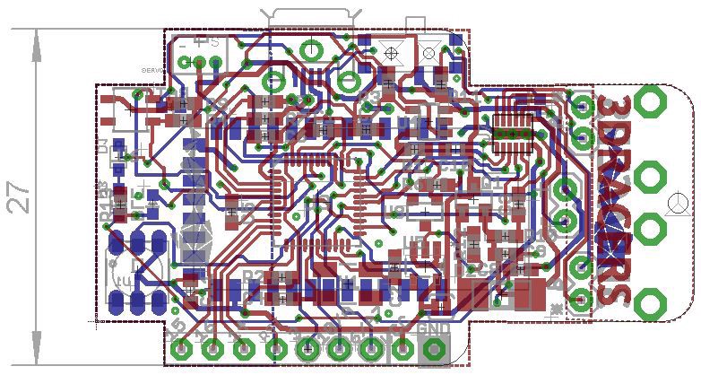
3DRacers is a 3D printed racing game, based on Arduino and smartphone enabled. Presented at the Rome Maker Faire 2014, 3DRacers are small, radio-controlled cars you can drive with your phone, or with a custom-built, and also 3D-printed, remote controller. Playing with 3DRacers is easy: you can just plug in the battery and race with your friends, with the help of automatic lap times. Or if you prefer you can also hack into the source code, using the Open Source code and electronics, which are also Arduino compatible. The electronic board is produced by the team, but the schematics are also available online for who want to venture in the world of SMD soldering: https://github.com/3DRacers/PilotBoard What really makes this product unique is that it will be the first ever of its kind to be produced with distributed manufacturing: the mini cars will be produced through a of thousand of printing hubs worldwide, exactly as designed by the user online. network In this way, each car can be customized with the free online editor ( ), with a choice of several accessories, car bodies and colours. All this variety will ensure that no one will share the same car . And since it’s possible to create a new design, or even an entirely new kind of vehicle, with the Open-Source components, a huge community of fans is already growing behind the product, producing new content each week. http://www.3dracers.com/editor design The full Arduino code can be downloaded from the Github repostiory: https://github.com/3DRacers/Lib3DRacers The game is like Mario Kart, but in the real world — with automatic lap times and an online scoreboard that will allow others to compete against your track record; pit-stops with simulated tyres and fuel consumption; and a battle mode with turbo lanes and power-ups. All of this played out on the floor of your home, on a track created by you using either 3D-printed or Papercraft elements, or with the official track mat. The game is on Indiegogo at 49$, more info can be found on the official website: www.3dracers.com